重组敏感时刻,长安汽车为何祭出“百万悬赏令”?
东风长安传出“重组”消息已满三个月,处于敏感时刻的长安汽车,在公布4月销量数据后,被曝“并入东风集团”之余,还遭到指责:不应单独公布产销信息。不过,长安汽车随即发布信息辟谣。事实上,从长安急于澄清自己地位的动作不难察觉到,这两大巨头的重组,远非人们想像的那么简单。

事件
作为二级企业并入东风?
敏感时刻,长安为何急于辟谣?
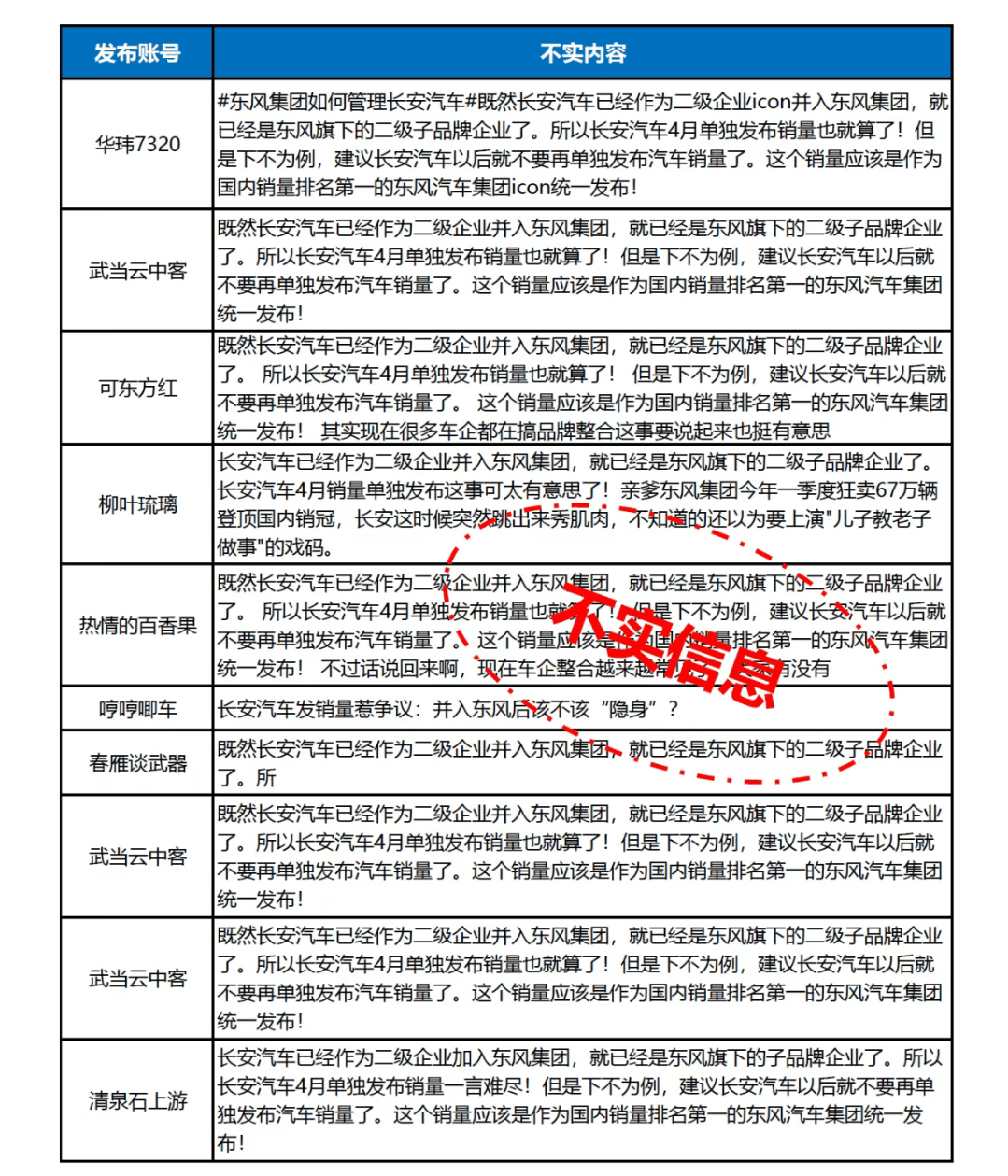
据长安汽车不实信息举报中心称:2025年5月5日至5月6日期间,长安汽车发现有一批自媒体账号有组织地传播不实信息,诋毁中国汽车品牌,恶意破坏长安汽车与其他汽车品牌的关系。相关内容对长安汽车的品牌形象造成了不良影响,也影响了行业健康发展秩序。长安汽车官方列出了相关自媒体账号名单,并表示,针对传播“长安汽车已经作为二级企业并入东风集团”等不实信息的主体/个人,长安汽车已采取法律手段维护企业合法权益。
同时,长安汽车不惜祭出“悬赏”的狠招,称如有此类不实内容扩散背后组织的详细信息,可在后台发送给长安汽车,一经核实,将获得最高100万元人民币的奖励。

在业内人士看来,此次双方重组是国资委主导的战略整合,会涉及控股结构变更,但不会改变企业实际控制权,更非“并入二级企业”的隶属关系。“正因为如此,我们才要辟谣。”长安汽车一名内部人士告诉湾财社记者。该人士表示,接下来的重组事宜,一切都在等上级单位的指示安排。
“在等重组结果出来的过程中,网上很多不实言论对长安汽车日常的品牌形象及发展已构成负面影响,我们肯定要及时澄清一下。”长安汽车一名内部人士告诉湾财社记者。
该人士透露,在官方没有对上级单位进行披露之前,他们一直处于“被通知”的状态。有些人担心,由于长安与东风双方重组后,双方行政等级并不对等,导致长安被视为“弱势”一方,他们对于这种主观臆测不作评论。
有观点认为,一旦涉及资源重新分配,可能会导致长安的核心技术投入被稀释,双方合资品牌的战略定位有可能面临调整,甚至引发外资合作伙伴的不满等一系列问题。“事实上,这些都只是假设,甚至并不成立,所以我们无法回答怎么看待这些问题。”一名长安汽车内部人士回应。
声音
朱华荣:战略重组方案“基本已完成”
员工表示暂无变化
今年2月9日,东风汽车集团与长安汽车的间接控股股东(分别为东风集团和兵装集团)同时发布公告,宣布正在与其他国资央企筹划重组事项。有业内人士指出,该重组可能导致控股股东变更,但实际控制人仍为国资委,保持央企属性。
直至4月11日,在长安汽车2024年度业绩说明会上,长安汽车董事长朱华荣首次公开确认了与东风集团的战略重组进展。他表示,长安与东风的战略重组方案“基本已完成”,双方正在共同推进整合事项。
朱华荣强调,重组不会改变长安原有的品牌规划、技术路径及全球化战略。
距离重组公告发布已满三个月。对于长安汽车的一些内部人员来说,尚未感受到什么变化。
一名负责品牌传播方面业务的长安汽车内部人士称,关于重组的最新消息,目前还在等官方通知,也以公告发布的信息为准。某负责车型的内部人员也表示,目前还没有什么影响。“毕竟是由上级单位来决定,作为企业方,负责执行就好。”该人员称。
数据
一季度盈利能力有提升
但营收下滑及现金流承压
最新的产销及财务数据显示,长安汽车的表现喜忧参半。
长安汽车最新公布的产销快报显示,2025年1-4月,长安汽车销量为895,848辆,其中自主品牌销量770,671辆,自主乘用车销量562,164辆,海外销量202,008辆,新能源销量256,071辆。
从2025一季度长安汽车整体财务数据来看,虽然长安汽车显示盈利能力上有所提升,但存在营收下滑和现金流压力等问题。
今年一季度,长安汽车归属于上市公司股东的净利润达到13.53亿元,较上年同期增长16.81%。但是,一季度财报显示,长安汽车在营收方面出现了下滑。报告期内,长安汽车营业收入为341.61亿元,同比下降 7.73%。财报称,主要是受到市场竞争加剧以及行业整体环境变化的影响。也就是说,长安汽车在部分细分市场面临着较大压力,导致其销量增长受阻,从而影响营收。而且,财报显示经营活动产生的现金流净额为-35.01亿元,同比下降166.71%,主要因票据到期付款增加导致现金流出压力增大。这一指标的大幅下滑,可能对该公司的短期资金链稳定性构成威胁。
分析
“巨无霸”重组至少面临三大难题
崔东树:不应曲解为“谁被兼并”
乘联分会秘书长崔东树指出,东风汽车与长安汽车的重组计划,是中国汽车行业近年来最受关注的战略整合之一。本来双方此次重组,就是符合国务院国资委推动的国有企业战略性重组方向,旨在优化资源配置、提升产业集中度,特别是在新能源汽车领域。
“涉及重组的两家车企各自发展、独立自强是一种最合理方案,而不应被曲解为谁隶属于谁以及谁被兼并的关系。”在他看来,大型汽车集团之间一旦涉及到兼并,会存在很多问题。两者面临的困难和障碍极为复杂,涉及管理文化、地域利益、技术整合等多个层面。
在业界看来,此次东风与长安两大巨头重组,面临的挑战并不少。
首先是决策层级与效率差异方面。东风作为老牌副部级央企,决策流程并不简单而且层级较多,而长安近年来通过市场化改革,形成了更灵活的机制。两者在管理风格上的差异,可能导致整合后效率下降,甚至引发内部摩擦。
其次是企业文化的融合难题同样不容易解决。双方拥有数十年独立发展的历史,形成了不同的企业文化。长安强调自主创新和年轻化品牌形象(如深蓝、阿维塔),而东风在商用车和合资品牌领域积淀深厚,文化调性偏传统。
然后在行政级别上,双方并不处于同级。东风为副部级央企,而长安为正厅级。若以行政级别主导合并,可能压制长安的市场化优势;如果以市场表现主导,则可能面临体制内阻力。
接着由于东风与长安旗下子品牌众多且有各自的定位,两者重组过程中,难免存在品牌与产品线重叠,价格带竞争与内耗现象。甚至,目前双方在多个细分市场存在直接竞争关系。两者避免品牌调性冲突,同时需要整合营销资源。两大集团整合,可能需要收缩产品线或差异化定位,短期内将面临销量下滑的阵痛。
最后加上技术与供应链整合的复杂性,存在技术协同的落地难题。长安的智能化技术(如华为ADS智驾系统)与东风的固态电池研发虽互补,但技术共享需克服知识产权分配、研发团队融合等问题。同时,供应链优化也有阻力,动力电池供应商方面,双方均与宁德时代合作,但合并后需统一采购标准、整合供应商体系,可能引发既有供应链利益冲突。
长安与东风,这两艘巨型航母已经被拴在了一起。在智能化与全球化浪潮中,要真正实现“1+1>2”,不仅需要体量,更需要依赖科技引擎与生态协同。能否从“物理捆绑”升级为“化学反应”,显然更重要。
采写:南都·湾财社记者 梁罗喆
声明: 本文由入驻搜狐公众平台的作者撰写,除搜狐官方账号外,观点仅代表作者本人,不代表搜狐立场。
回首页看更多汽车资讯
大白兔
0大白兔 小子
0