2025年鸿蒙智行的商业模式及华为五界方向研判
今天分享的是:2025年鸿蒙智行的商业模式及华为五界方向研判
报告共计:15页
华为鸿蒙智行发展历程与未来展望总结
自2013年入局汽车业务,华为在智能汽车领域历经探索与深耕,发展历程波澜壮阔。早期的摸索为后续发展奠定基础,2018年后,因消费者业务受挫,汽车业务战略地位显著提升,华为开始全力构建智能汽车全链条布局。
华为汽车业务布局全面且深入,从Tier 1模式下发布的“HI”方案,到发展出智选模式,逐步形成了整车和关键零部件业务的全链条覆盖,业务范畴涵盖品牌战略、造型设计、市场营销等多个关键领域。通过不同部门和合作公司的协同运作,华为汽车业务得以高效推进。
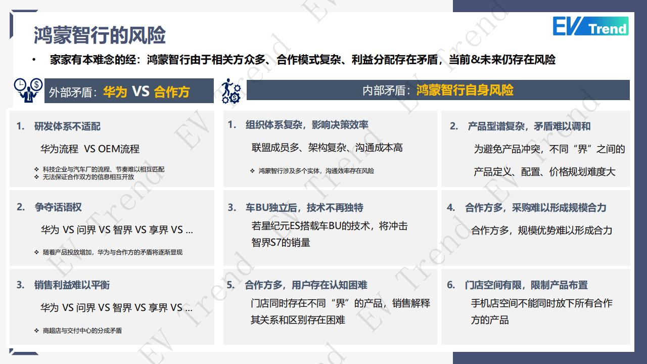
鸿蒙智行商业模式独具特色,作为智选车的升级版本以及华为汽车布局的综合体,在产品定义、核心技术、渠道售后等关键环节发挥主导作用。同时,鸿蒙智行借助鸿蒙智能汽车技术生态联盟,为合作车企提供全方位赋能。在分成模式上,遵循分工决定分成的原则,华为主导智选车合作,收获多方面回报,合作车企也能获得研发收入、制造费和投资收益,实现互利共赢。
当前,鸿蒙智行旗下品牌车型丰富,问界、智界、享界、尊界和尚界等系列覆盖不同级别和价格区间。问界M9定位C级豪华SUV,月销破万,成为高端家用市场的明星产品;智界S7面向科技先锋市场,对标特斯拉Model Y,展现出强大的市场竞争力;享界S9布局行政豪华市场,凭借华为技术实现品牌跃升;尊界S800立足于超豪华市场,打破国产车价格天花板;尚界则瞄准主流消费市场,计划推出高性价比车型。
展望未来,各品牌在产品定位上进一步细分。问界可能维持高价的同时将重心下移,拓展更广泛的市场;智界专注增程和硬派SUV领域,满足不同消费者的越野和续航需求;尊界深耕20万以下市场,扩大市场份额;享界大车考虑增程方案,提升产品适应性。此外,各品牌还将在运动、行政、超豪华等细分方向持续发力,丰富产品矩阵。
华为鸿蒙智行颠覆了传统主机厂和供应商的分工模式,为车企智能化发展注入强大动力,极大地推动了行业的变革与创新。“华为概念”显著提升了相关公司的估值,华为的赋能为资本市场带来积极预期,也为消费者带来了更多智能化、高品质的汽车选择。
如果你对总结中的某些部分想深入了解,或者希望我再补充相关信息,都可以告诉我,我会进一步完善内容。
以下为报告节选内容















声明: 本文由入驻搜狐公众平台的作者撰写,除搜狐官方账号外,观点仅代表作者本人,不代表搜狐立场。
回首页看更多汽车资讯
大白兔
0大白兔 小子
0